国航成都天府国际机场
中转豪华酒店
上线啦!
1、当您在国航线下营业部或售票柜台购票时,可以向国航售票人员提出办理要求,工作人员将为您现场办理
2、登录中国国航APP,点击“首页” - “全部服务” - “中转服务” - “中转住宿” 办理业务
3、致电国航销售服务热线95583进行办理
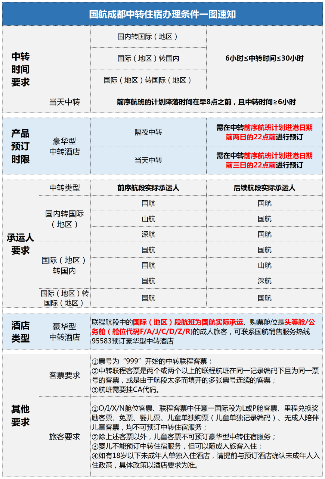
一张图带您了解国航中转豪华住宿产品:

来源:国航西南
国航成都天府国际机场
中转豪华酒店
上线啦!
1、当您在国航线下营业部或售票柜台购票时,可以向国航售票人员提出办理要求,工作人员将为您现场办理
2、登录中国国航APP,点击“首页” - “全部服务” - “中转服务” - “中转住宿” 办理业务
3、致电国航销售服务热线95583进行办理
一张图带您了解国航中转豪华住宿产品:

来源:国航西南